通知公告
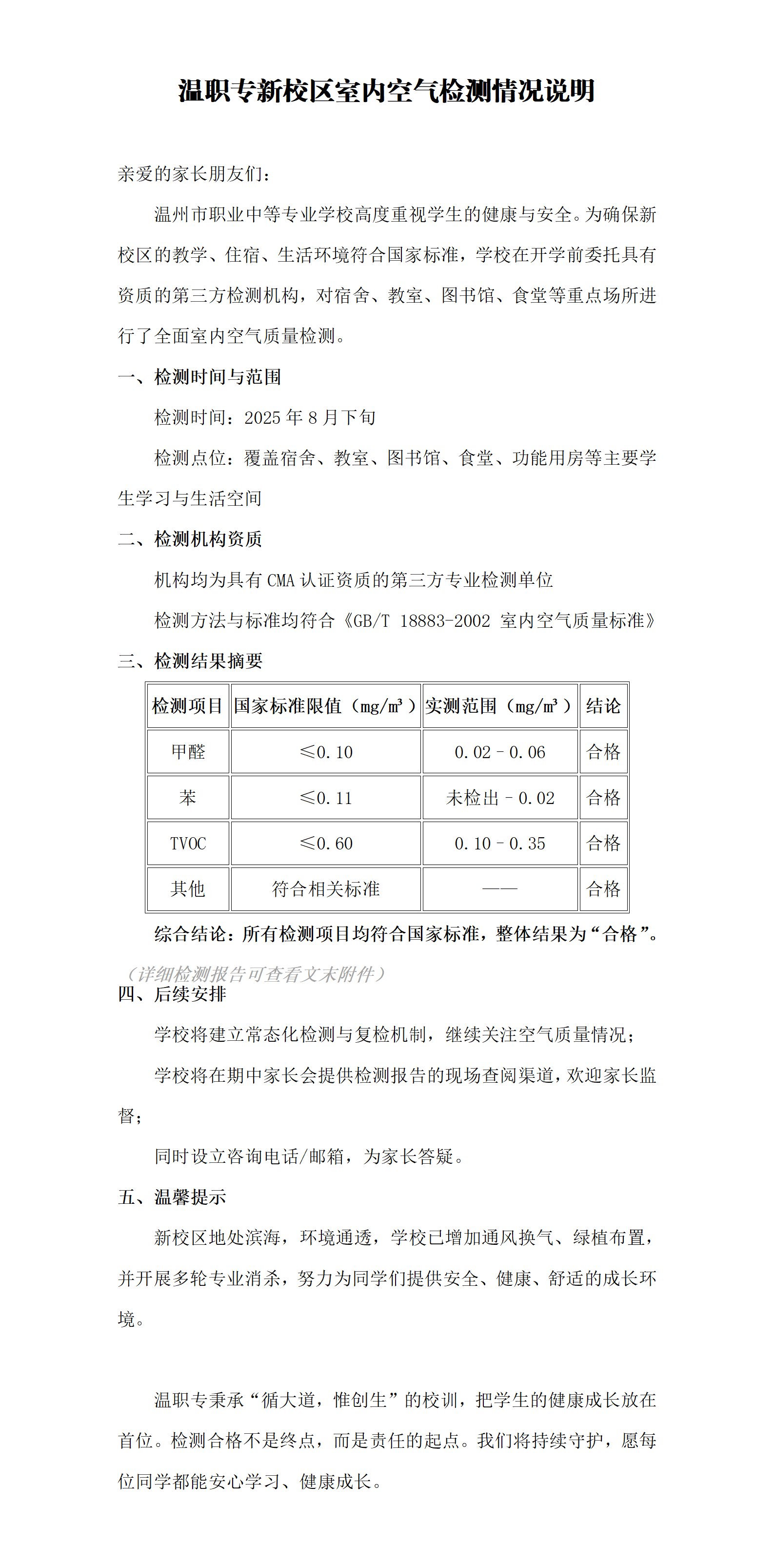
温职专新校区室内空气检测情况说明
双击自动滚屏   发布时间:2025-09-03 19:08:59    作者:   浏览次数:  字号:  返回
地址:温州市经开区金海六道与滨海二十一路交叉口  办公室:0577-88915430   
Copyright © 2017 优米体育入口官网下载 All Rights Reserved.  浙ICP备05036591号-3
校监会投诉邮箱 wzzjxjw@163.com
Produced By 大汉网络 大汉版通发布系统
Baidu
map